欢迎访问安徽晋煤中能化工股份有限公司官网!
内网OA登录
|
外网OA登录
企业愿景
百年中能、百亿中能、百姓中能
乐动网页版登录入口:
0558-6582139
网站首页
关于中能
关于中能
公司介绍
领导致辞
组织架构
公司荣誉
视频欣赏
两学一做
乐动(中国)
乐动(中国)
泉盛化工
新疆万源
新疆绿源
阜阳安固锅炉
新闻中心
新闻中心
公司新闻
行业动态
图片新闻
最新公告
乐动(中国)
乐动(中国)
产品展示
服务动态
农化服务
农业信息
农技知识
生产安全
生产安全
安全信息
资源下载
招标采购
企业文化
企业文化
企业文化
文化生活
媒体报道
活动剪影
科技创新
科技创新
科技创新
专题栏目
社会责任
社会责任
社会责任报告
乐动网页版登录入口
乐动网页版登录入口
人才理念
招聘职位
联系方式
在线留言
当前位置:
首页
>
新闻中心
>
最新公告
公司新闻
行业动态
图片新闻
最新公告
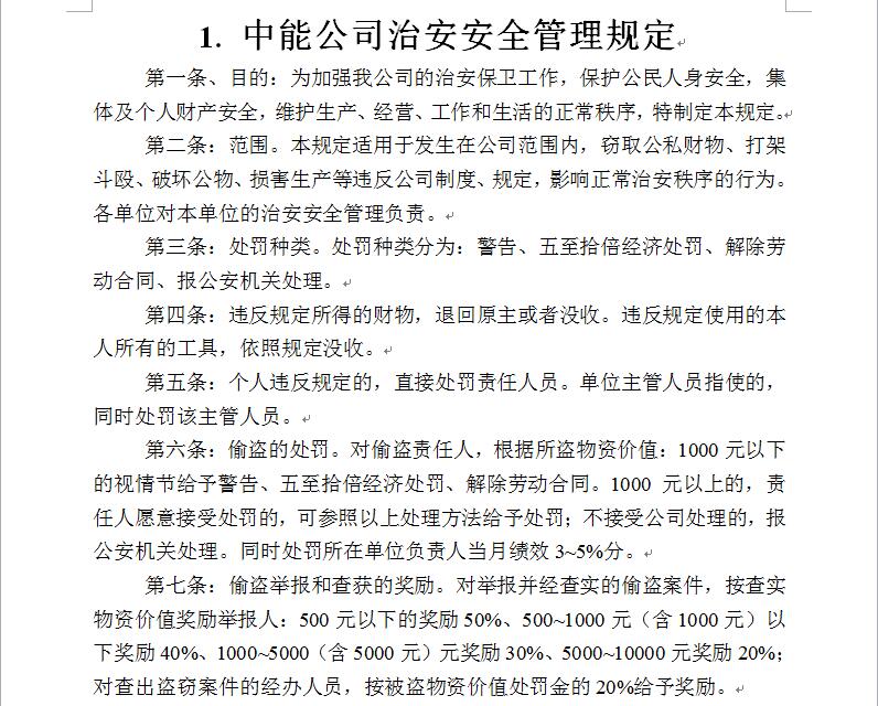
关于开展有关保卫管理制度学习的通知
发布时间:
2016/05/15
浏览次数:
3403
上一篇:
关于推荐入党积极分子参加培训班学习的通知
下一篇:
关于延长3#尿素化肥扒垛时间的通知
© 2024 安徽晋煤中能化工股份有限公司 All Rights Reserved.
皖ICP备20012930号-1
开云电子
|
乐动网页版·官方站在线登入
|
宝威官方版网站登录入口
|
开云·电子(中国)官方网站
|
宝威
|
威客电竞·(中国)VK GAMING
|
开云电子官方网站-登录入口
|
威客电竞(vk)·电子竞技赛事官网
|
乐玩在线手机版(大中国区)
|